汽車保養項目更換周期表 汽車保養周期表一覽
汽車保養項目更換周期表 汽車保養周期表一覽
汽車保養項目更換周期表 汽車保養周期表一覽
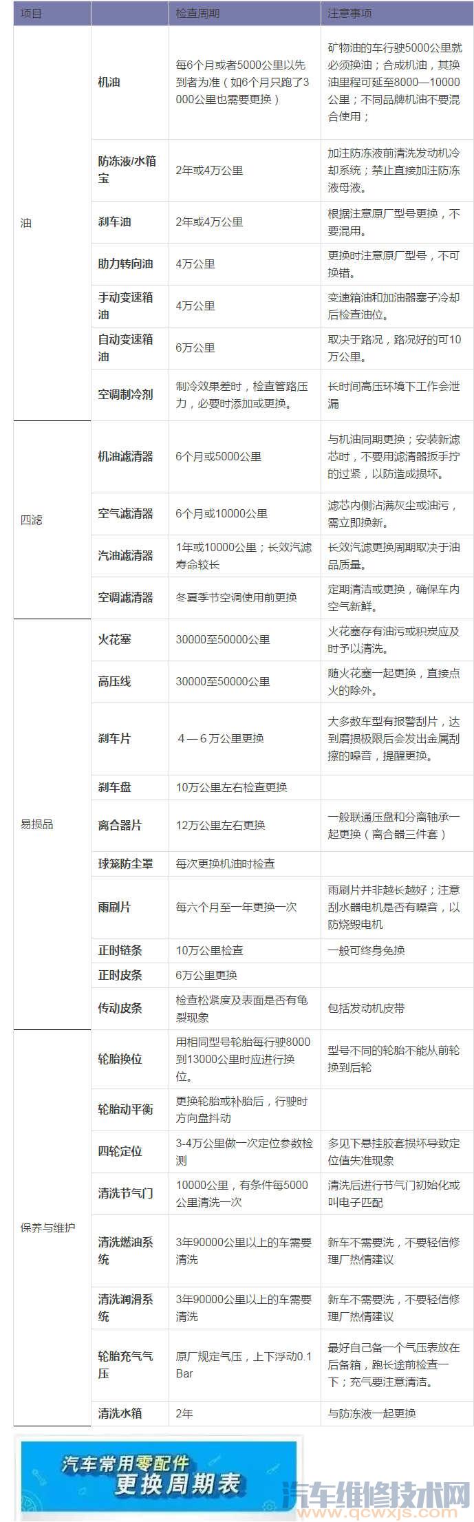
油液更換周期
一、機油機濾
1、礦物質機油,時間周期:6個月; 里程周期:5000Km
2、合成機油,時間周期:8個月; 里程周期:8000Km~10000Km
《車主手冊》建議10000公里保養一次,4S店就會要求5000公里進行保養。
PS:時間與里程以先到為準。
二、防凍液更換周期
時間周期:2年; 里程周期:40000Km
PS:主要以時間為準。
三、剎車油更換周期
時間周期:2年; 里程周期:60000Km
PS:受環境濕度影響大。
四、助力油更換周期
時間周期:3年; 里程周期:100000Km
PS:可長期使用。
五、變速箱油更換周期
1、手動變速箱油,時間周期:5年; 里程周期:100000Km
2、自動變速箱油,時間周期:3年; 里程周期:60000Km
PS:時間與里程以先到為準。
汽車配件更換周期表
一、機濾、空濾、空調濾
1、機油濾芯,時間周期:同機油; 里程周期:同機油
2、空氣濾芯,時間周期:1年; 里程周期:10000Km
3、空調濾芯,時間周期:1年; 里程周期:20000Km(季節交替期更換)
二、汽油濾芯更換周期
1、內置式汽油濾,時間周期:5年; 里程周期:100000Km
2、外置式汽油濾,時間周期:1年; 里程周期:10000Km
PS:時間與里程以先到為準。
三、火花塞更換周期
1、電噴機普通火花塞,里程周期:30000Km
2、電噴機白金火花塞,里程周期:60000Km
3、直噴機普通火花塞,里程周期:20000Km
4、直噴機白金火花塞,里程周期:40000Km
四、剎車片更換周期
1、自動擋車型,里程周期:20000Km
2、手動擋車型,里程周期:30000Km
盤式前輪:3萬公里左右 盤式后輪:6萬公里左右 鼓式剎車:10萬公里左右 剎車系統是保障安全的關鍵,更換周期只是粗略的參考,重點看厚度,提前檢查才最保險。
五、蓄電池
時間周期:3年
六、輪胎
時間周期:5年; 里程周期:40000Km輪胎換位
具體要看車輛的行駛路況和輪胎的磨損情況,但這幾種情況就必須更換:
1.當胎紋深度低于1.6毫米,也就是胎紋達到磨損標記極限;
2.輪胎出現鼓包或變形,也就是胎壁內部達到損傷極限;
3.胎側出現龜裂,也就是輪胎達到了老化極限;
4.胎肩或胎側被扎或被啃壞,也就是胎肩、胎側達到損傷極限;
5.胎面被扎4次及以上或被扎直徑超4毫米,也就是胎面達到損傷極限
七、雨刮
雨刮更換周期:有問題就換 行車不能“霧里看花”,雨刮片的更換周期沒有標準,視雨刮的質量、使用環境等因素決定,雨刮片老化的原因很簡單: 最重要的更換指標其實很簡單:刮得不干凈了?使用時有刮痕了?
九、正時皮帶
正時皮帶更換周期:6~8萬公里 主機廠對每個車型的正時皮帶,都會有嚴格的更換周期要求,一般情況下2年6萬公里更換,具體要根據《保養手冊》說明為準。推薦車主們每次大保養時檢查一下,如果正時皮帶出現開裂現象,要立即更換!當總行駛里程達到8萬公里,最好及時更換。
十、汽車蓄電池
汽車蓄電池更換周期:3~4年 8萬公里左右 蓄電池的壽命跟用車習慣有很大關系,平時維護得當,用個3-4年是沒什么問題的,如果是經常短途行車,而且喜歡停車聽音樂,那蓄電池的壽命可能會縮短。 汽車維修網小編的經驗是兩年左右檢查一下充放電電壓,畢竟車子開久了汽車電器會老化,對蓄電池的電量消耗會加大。
今天汽車維修網小編就介紹汽車保養項目更換周期表 汽車保養周期表一覽到這里了,對于汽車保養項目更換周期的知識你都了解清楚了嗎,希望汽車維修網小編的介紹能夠幫助到大家,喜歡的話繼續關注本站哦。










